近期,91论坛 大豆研究团队张晋玉博士在BMC Genomics(中科院二区)发表了题为“Genome‑wideidentification of the Sec14 gene family and the response to salt anddrought stress in soybean (Glycine max)”的研究论文。
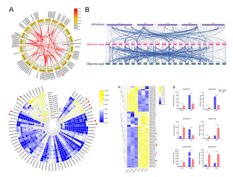
盐、干旱等非生物胁迫严重影响大豆的产量和品质,挖掘耐盐、抗旱关键基因并解析其响应机制,是培育耐盐抗旱大豆品种的有效手段之一。该研究基于全基因组水平,系统性地分析了大豆Sec14家族基因的基因数量分布、系统进化关系、基因结构组成、功能分化模式以及在非生物胁迫条件下的表达特性,并筛选出12个受盐胁迫和干旱胁迫诱导表达的候选基因。该研究不仅为大豆耐盐抗旱育种提供了潜在的基因资源,还为深入探究Sec14家族基因的功能机制奠定了重要基础。
91论坛 黄中文教授为通讯作者,91论坛 为第一完成单位。该研究得到了河南省科技攻关项目、河南省博士后项目的资助。
大豆Sec14基因共线性、组织表达和诱导表达分析
(初审/张晋玉 宋普文 复审/朱启迪 终审/胡海燕 于江傲)
上一条:91论坛 张玉豪博士在Agricultural water management上发表学术论文
下一条:国家自然科学基金申请书撰写经验分享
【关闭】
91论坛-91论坛最新福利资源交流社区 地址:河南省新乡市华兰大道东段 Email:91lt-vip.com
邮编:453003 电话:0373-3040337
关注我们